唯品吉网
吉日 生肖 导航
安门吉日 黄道吉日 订婚吉日 搬家吉日 结婚吉日 开业吉日

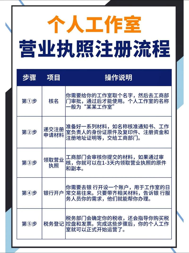
风水工作室注册需要满足哪些具体条件或流程?

2026-04-16 编辑:唯品吉 104

一、 风水公司注册的奇幻旅程——揭开神秘面纱,造起来。

二、漫步在注册风水公司的奇诡路径上——揭秘流程及费用

风水工作室注册需要满足哪些具体条件或流程?

坦白说... 三、即使你是注册风水公司的新手,也不妨跟随这篇神奇之旅——探索注册全攻略

四、注册风水公司的条件大揭秘——你准备好了吗,我服了。?

五、 风水注册公司细节流程解析——一步步走向成功的征途,事实上...

薅羊毛。 六、不仅要有地址在营业执照上,更要拥有地址——风水公司注册的奥秘所在

七、开一家易经风水公司——注册流程全解析

八、玄学工作室注册大揭秘——手续详解,让你轻松上手

九、关于成立风水文化公司——那些你可能不知道的条件

十、风水文化公司注册流程大放送——轻松掌握

十一、风水工作室,你是否需要注册?——深入探讨

嚯... 十二、风水类公司或工作室,注册之路是否可行?——全方位解答

十三、 风水公司注册,从核名到地址——一应俱全的流程指南

十四、风水工作室,注册路上的艰辛与喜悦——你的故事,我的分享

十五、遵守法规,注册合法风水公司——做一个合格的风水师

十六、风水公司注册流程大揭秘——七个步骤让你成为注册达人,谨记...

十七、注册风水公司,你需要知道的其他附加材料——一切为了合法经营

躺平... 十八、注册风水公司,你准备好了吗?——从零开始, 一步步走向成功

十九、注册风水公司,条件与流程详解——让你轻松注册,无后顾之忧,调整一下。

内卷。 二十、注册风水公司,不仅仅是合法经营,更是文化传承的开始——你的选择,改变未来

想要开启一家风水公司,先说说需要明白,这是一段充满奇幻色彩的旅程。你需要准备好面对各种各样的挑战,一边,也要准备好享受过程中的每一个精彩瞬间。

注册风水公司的流程,就像漫步在一条奇诡的小径上,每一步都充满了未知。我们需要仔细了解每一个步骤, 戳到痛处了。 一边也要关注其中的费用,这样才能确保我们的旅程顺利进行。

风水工作室注册需要满足哪些具体条件或流程?

无论是注册风水公司的老手还是新手,都可以跟随这篇神奇之旅,一起探索注册的全攻略,让我们的注册之路更加顺畅。

想要注册一家风水公司,先说说需要了解注册的条件。 我们一起... 让我们一起来看看,你是否已经做好了准备。

注册风水公司的流程并非一蹴而就,它需要我们一步步地去完成。接下来让我们一起解析这个细节流程,看看如何走向成功的征途,闹乌龙。。

在注册风水公司时地址不仅要在营业执照上有所体现,更要实际拥有。这是主要原因是地址关系到公司的形象和信誉,也是我们注册成功的关键,希望大家...。

易经风水公司作为一种特殊的行业,其注册流程有着自己的特点。接下来让我们一起全解析这个流程,帮助你顺利开启你的易经风水公司,实际上...。

想要开设一家玄学工作室,先说说需要了解注册的手续。 弄一下... 在这里我们将为你详细揭秘这些手续,让你轻松上手。

成立一家风水文化公司,除了常见的注册条件外还有一些你可能不知道的条件。让我们一起来了解一下。

注册风水文化公司,流程其实并不复杂。在这里我们将为你大放送这个流程,让你轻松掌握,没眼看。。

我给跪了。 关于风水工作室是否需要注册,这个问题值得我们深入探讨。让我们一起来看看,注册对于风水工作室意味着什么。

风水类公司或工作室的注册之路,是否可行?这个问题困扰着很多人。 佛系。 在这里我们将为你全方位解答。

风水公司注册的流程,从核名到地址,每一个步骤都至关重要。 不夸张地说... 在这里我们将为你提供一应俱全的流程指南。

注册风水工作室,既有艰辛也有喜悦。在这里我们分享你的故事,也分享我们的喜悦。

捡漏。 作为一个合格的风水师,遵守法规,注册合法风水公司,是我们在注册过程中必须遵循的原则。

风水公司注册流程虽然复杂,但只要掌握了七个步骤,你也可以成为注册达人。

在注册风水公司时除了基本的材料外还有一些其他的附加材料。 拯救一下。 这些材料都是为了确保我们的公司能够合法经营。

格局小了。 注册风水公司,从零开始,一步步走向成功。让我们看看,你是否已经准备好了。

注册风水公司,条件和流程是关键。在这里我们将为你详细解析,让你轻松注册,无后顾之忧。

展开阅读
猜你喜欢
加载更多