唯品吉网
吉日 生肖 导航
安门吉日 黄道吉日 订婚吉日 搬家吉日 结婚吉日 开业吉日

今年虚岁23是什么命,36岁过坎是指虚岁还是实岁?

2026-04-19 编辑:唯品吉 101

一、 36岁:人生的一道微妙之坎

36岁这个数字对于许多人仿佛是一道无法逾越的鸿沟,一个标志着人生转折点的年龄。而“36岁过坎”这一说法,究竟是指的实岁还是虚岁?这背后隐藏着怎样的命理奥秘?让我们一起来揭开这层神秘的面纱,还行。。

今年虚岁23是什么命,36岁过坎是指虚岁还是实岁?

二、 今年虚岁23:属龙人的命运之谜

今年虚岁23,按照中国传统的八字命理来看,这个人属于“丙辰年”出生,也就是属龙的人。龙年出生的人通常被认为具有领导能力、智慧和创造力。那么今年虚岁23的属龙人,他们的命运又将如何呢,捡漏。?

属龙人的性格特点

根据中国的八字命理,一个人的命运是由其出生年月日时所决定的。对于今年虚岁23的人他的八字是“丙辰年”,其中“丙”为天干, 我算是看透了。 “辰”为地支。在五行中,“丙”属火,“辰”属土,所以呢此人的命格中火土相生,意味着此人性格上既有热情又有稳重。

三、 虚岁与实岁:命理分析的双重标准

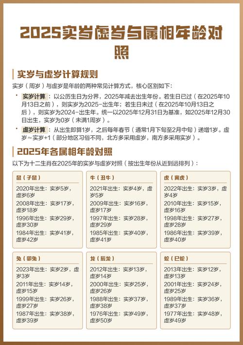
那么如何理解“今年虚岁23”和“36岁过坎”这两个概念呢?其实这里涉及到的是虚岁与实岁的命理分析。

虚岁与实岁的差异

你我共勉。 在中国传统文化中,虚岁和实岁有着不同的含义。虚岁是指在出生后的每一年的时间里 父母都会给婴儿增加一岁,即使是在母亲肚子里的时候,婴儿也被视为一岁。而实岁则是指实际年龄,即从出生那天起算的年龄。

今年虚岁23的命理分析

对于今年虚岁23的人 他的八字是“丙辰年”,丙”为天干,“辰”为地支。在五行中,“丙”属火,“辰”属土,此人的命格中火土相生,性格上既有热情又有稳重。那么他是否会在36岁时过坎呢?这需要结合具体的出生年月日时来分析,何苦呢?。

四、36岁过坎:实岁还是虚岁?

关于“36岁过坎”的问题,其实质是探讨实岁和虚岁在命理分析中的差异。通常人们所说的“36岁过坎”是指的实岁,主要原因是实岁更能准确地反映一个人的成长和经历,从一个旁观者的角度看...。

今年虚岁23是什么命,36岁过坎是指虚岁还是实岁?

实岁过坎的命理意义

在实岁36岁时人们通常会面临各种挑战和考验。这是主要原因是36岁是人们第三个本命年,在这一年因犯太岁本就被人们认为是不吉利的一年。只是只要我们能够正确应对,克服困难,就能顺利度过这个坎。

通过对虚岁与实岁的命理解读,我们不仅了解了36岁过坎的奥秘,还深入探讨了属龙人的命运特点。在人生的道路上,我们要学会面对挑战,勇往直前。无论虚岁还是实岁,都要珍惜每一个时刻,努力成为更好的自己,他急了。。

展开阅读
猜你喜欢
加载更多