唯品吉网
吉日 生肖 导航
安门吉日 黄道吉日 订婚吉日 搬家吉日 结婚吉日 开业吉日

八字中何为通根命局,通根透干又是什么意思?

2026-04-19 编辑:唯品吉 102

八字中的神秘面纱:通根命局探秘

戳到痛处了。 我们每个人都是独特的存在。而要揭开自己命运的神秘面纱,就离不开八字命理的指引。那么何为“通根命局”?它又代表着怎样的命运走向呢?让我们一起揭开这层神秘的面纱。

八字中何为通根命局,通根透干又是什么意思?

根深蒂固, 透干之谜

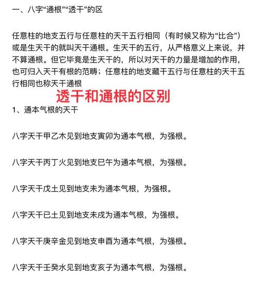
根深蒂固这是一个充满哲理的成语,用来形容事物的基础牢固,不易动摇。而在八字命理中,透干就是指地支中的藏干显现在四柱的天干。而“通根”简单就是指天干的某个字,在地支藏干中也有相同五行的字。这样的关系,就像是生命的根系,深深地扎根在命运的土壤中,一句话概括...。

八字命理的古老智慧

八字命理, 又称为四柱预测学,是我国古代智慧的结晶。它通过观察一个人出生时的年、 月、日、时四个时间点上天干地支的组合,来预测一个人的性格、命运、健康、财运等各方面的信息。而“通根命局”和“通根透干”则是八字命理中非常重要的概念。

通根命局的奥秘

我是深有体会。 在八字命理中,“通根命局”是指一个人出生时天干地支的组合。这个组合就像是一幅地图,指引着我们的人生方向。而“通根”的天干可能代表这个人性格开朗、乐观,而“通根”的地支可能代表这个人财运较好、事业有成。

通根透干的解读

接下来我们来看一下什么是“通根透干”。在八字命理中,一个八字中的天干地支之间相互影响,形成了复杂的关系。如果某个天干地支在某个时间点上出现的次数较多, 且与其他天干地支之间存在某种特殊的联系,那么这个天干地支就被称为“通根透干”。通根透干的天干可能代表这个人性格稳重、 脚踏实地,而“通根透干”的地支可能代表这个人财运较好、事业有成,扎心了...。

揭秘通根命局与通根透干的关系

那么通根命局与通根透干之间又有什么关系呢?其实它们是相辅相成的。通根命局是基础,而通根透干则是这个基础上的延伸。它们共同构成了一个人命运的蓝图,指引着我们的人生道路。

通根命局与性格

从头再来。 在八字命理中,通根命局和通根透干与人的性格有着密切的联系。比如 一个人如果八字中“通根”的天干较多,那么他可能性格开朗、乐观;如果“通根”的地支较多,那么他可能财运较好、事业有成。

通根透干与命运

而通根透干则更多地体现在人的命运上。它们如同命运的风向标,指引着我们的前行。一个八字中“通根透干”的天干地支越多,往往代表着这个人的命运更加顺遂,人生道路更加宽广,调整一下。。

通过了解通根命局和通根透干, 我们可以更好地认识自己,把握命运。只是八字命理是一门深奥的学问,需要我们不断学习和探索。只有深入了解八字命理,我们才能真正揭开命运的神秘面纱,走向更加美好的未来,整起来。。

八字中何为通根命局,通根透干又是什么意思?

展开阅读
猜你喜欢
加载更多