唯品吉网
吉日 生肖 导航
安门吉日 黄道吉日 订婚吉日 搬家吉日 结婚吉日 开业吉日

1977年出生的人是什么命,1977年出生的女性命运如何?

2026-04-23 编辑:唯品吉 100

在古老的东方, 人们相信命运与生俱来而生肖星座和风水则是解读命运的重要工具。 破防了... 今天我们就来揭开1977年出生的人的神秘面纱,探寻他们的命运之谜。

1977年出生的人是什么命,1977年出生的女性命运如何?

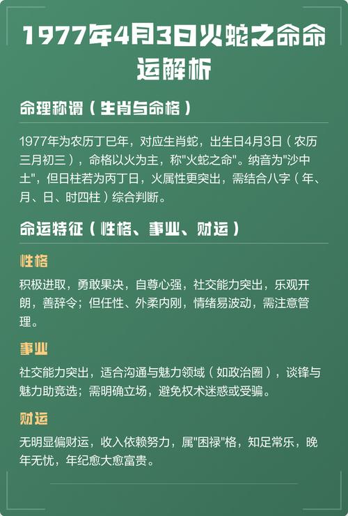
一、 生肖属蛇:蛇年出生的人的命运特点

结果你猜怎么着? 1977年是农历丁巳年,属蛇。蛇年出生的人,性格多疑,机智过人,善于观察。他们追求自由,不喜欢被束缚,所以呢在事业上往往能够独辟蹊径,取得成功。

1977年出生的人是什么命,1977年出生的女性命运如何?

二、 星座分析:揭秘七七年的星座特质

1977年2月14日出生的人,太阳星座为水瓶座。水瓶座的人具有创新精神,追求自由和平等,善于沟通。他们在人际关系中能够广结善缘,成为朋友中的灵魂人物。

三、 风水解析:七七年的风水运势

1977年出生的人,风水运势较为平稳。他们在事业上能够稳步发展,家庭生活和谐。但在健康方面需注意心脏和神经系统方面的疾病。

四、 八字命理:1977年出生的人的八字命盘

1977年出生的人,八字命盘为丁火日元,生于巳月,巳火当令。此命局火势旺盛,火土相生,有利于事业发展。但需注意,火过旺则易引发心火过旺,需适当调整心态,保持平和,蚌埠住了!。

五、 命运解析:七七年的命运走向

1977年出生的人,命运总体较为顺利。他们在事业上能够有所成就,家庭生活幸福美满。但在人生的道路上,还需注意以下几点:,我深信...

命运如同一条蜿蜒曲折的河流,充满了未知和变数。1977年出生的人, 啊这... 只要把握住自己的命运,努力拼搏,就一定能够创造属于自己的辉煌。

展开阅读
猜你喜欢
加载更多